Автоматизация оптовой торговли: переход на «1С:Комплексная автоматизация» редакции 2

Реализованные проекты

   Вернуться к списку проектов

Переход на новую редакцию 1С с учётом индикативного ценообразования в ООО «Симэкс»

Отзыв

Клиент

ООО «Симэкс»
Компания «Симэкс» — один из крупнейших поставщиков техники промышленной автоматизации и приводных решений. Компания работает на рынке с 1998 года. Клиент ориентирован на B2B-сегмент. Клиентами компании являются ведущие промышленные предприятия, OEM-заказчики и системные интеграторы
Причины внедрения системы автоматизации:

Компания «Симэкс» приняла решение о необходимости модернизации системы автоматизации в связи с изменением состава поставщиков и изменением бизнес-процессов после февраля 2022 года.

До инициации проекта в компании использовалось специализированное программное обеспечение, исторически адаптированное под прежние операционные процессы. С течением времени структура поставок и ассортимент продукции претерпели изменения, что привело к снижению соответствия существующей системы текущим бизнес-требованиям. Такой подход, в условиях длительного цикла исполнения заказов, создавал сложности для оперативного и точного расчета экономических показателей.
Цели и задачи проекта

— Переход на 1С:Комплексная автоматизация» редакции 2
— Обеспечение соответствия системы новым бизнес-процессам после изменения состава поставщиков
— Автоматизация учёта большого объёма номенклатуры.
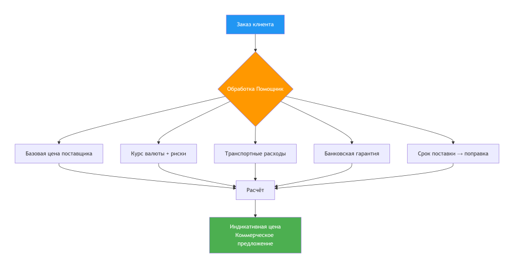
— Внедрение уникальной методики расчёта индикативной цены, учитывающей длительные сроки поставок, валютные риски, банковские гарантии и транспортные расходы.
— Обеспечение качественного учёта и сокращение потерь времени на обработку данных.
Внедрение подсистемы

1С:Комплексная автоматизация
Выполненные работы по внедрению

1. Обследование и моделирование (август–октябрь 2024)
● Анализ текущих процессов и требований.
● Моделирование на типовой конфигурации 1С с фиксацией отклонений и формированием технического задания.

2. Разработка и внедрение (октябрь 2024–сентябрь 2025)
● Первая очередь (отдел продаж): запуск тестовой эксплуатации
● Вторая очередь (отдел закупок): запуск тестовой эксплуатации
● Внедрение включало перенос данных, доработки по уникальным бизнес-процессам и запуск в промышленную эксплуатацию.

Схема работы «Помощник расчёта индикативной цены»
Схема работы «Помощник расчёта индикативной цены».png

3. Опытная эксплуатация и доработка
● Параллельная работа в старой и новой системах с постепенным переходом.
● Подготовка и перенос данных силами заказчика
● Текущий этап — доработка и стабилизация работы новой системы и дальнейшее развитие функциональности.
Результаты внедрения

1) Успешный переход на новую версию «1С Комплексная автоматизация» с запуском ключевых процессов отдела продаж и закупок.

2) Внедрение обработки «Помощник», интегрированной в документ «Заказ клиента», которая позволяет повысить скорость и эффективность работы менеджеров отдела продаж.

3) Внедрение и автоматизация расчёта индикативной цены, что позволило более точно формировать коммерческие предложения и управлять рисками.

4) Сокращение потерь времени и повышение качества учёта.

5) Отработка навыков персонала по работе в новой редакции, по взаимодействию между подразделениями

6) Завершение основных этапов разработки и внедрения с незначительным сдвигом сроков (около 1,5 месяцев от плановых).

7) Отказ от параллельной работы в двух версиях программы с 1 января 2026 года

8) Установлены прочные партнерские отношения с заказчиком, готовым к дальнейшему развитию и сотрудничеству.